taptap点点体育
切换导航
taptap点点体育/培训学院
学校首页
部门概况
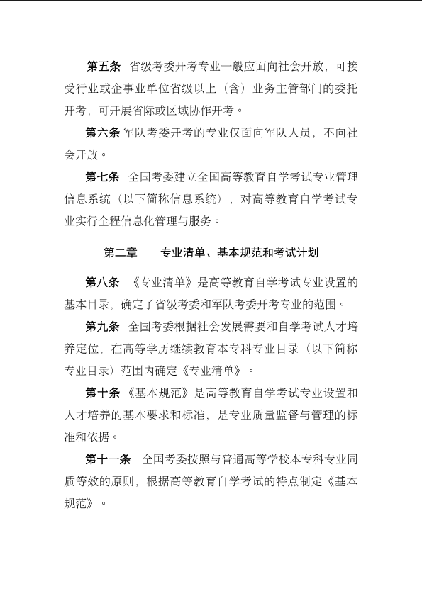
学历教育
自学考试
教育培训
认证考试
招生信息
党建工作
合作交流
政策规章
留言反馈
联系我们
学校首页
学院概况
学院简介
现任领导
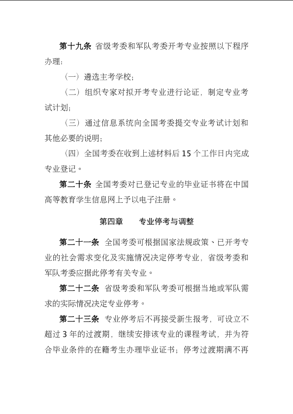
组织机构
成人教育
专业设置
招生信息
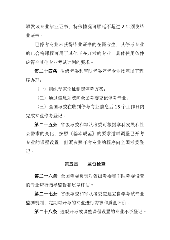
教学管理
学籍管理
自学考试
政策法规
专业设置
招生信息
考试计划
证书办理
教师培训
科室职责
管理制度
国培项目
市培项目
委培项目
精彩瞬间
市场拓展
市级项目
区县项目
校级项目
精彩瞬间
考试认证
全国计算机等级考试
全国计算机技术与软件专业技术(水平)考试
党群工作
党组织机构及职责
工会工作机构
校友之家
校友分会
校友活动
联系我们
留言反馈
自学考试
栏目导航
+
政策法规
专业设置
招生信息
考试计划
证书办理
政策法规
专业设置
招生信息
考试计划
证书办理
当前位置:
首页
>> 政策法规
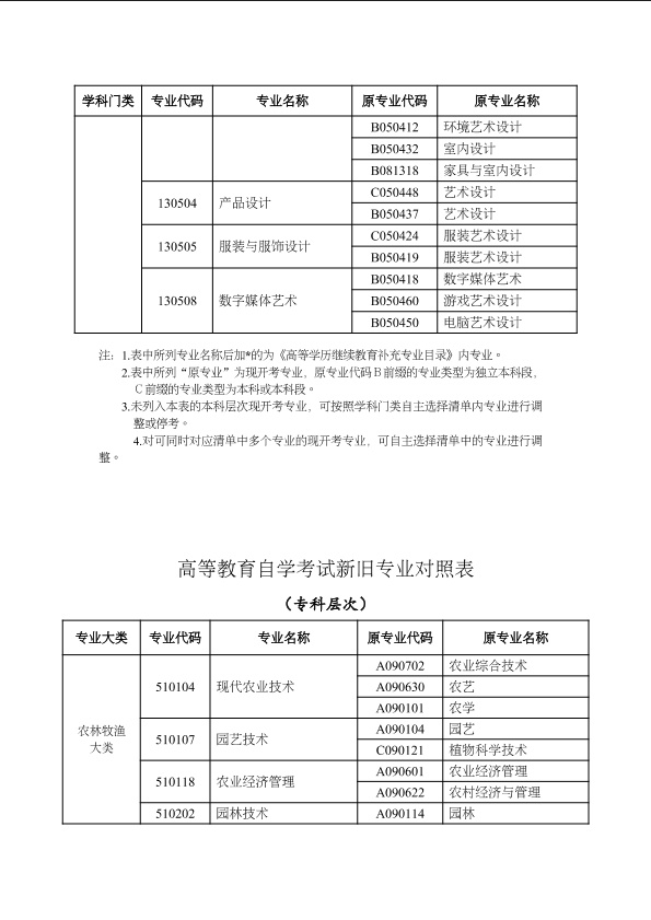
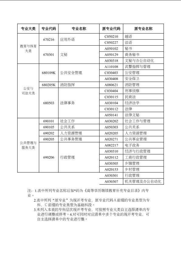
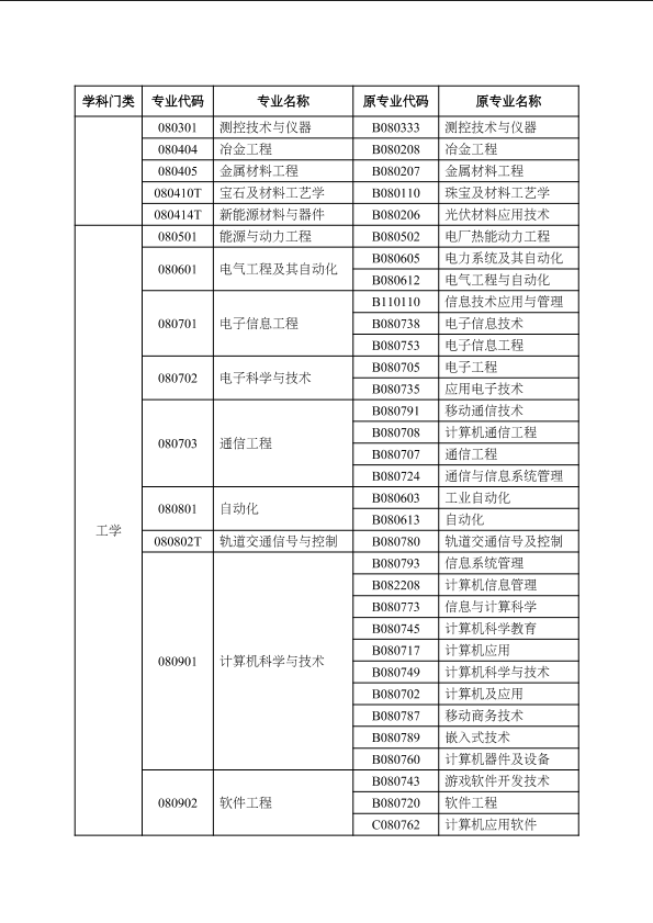
《高等教育自学考试专业设置实施细则》和《高等教育自学考试开考专业清单》
2020-09-29 08:55